La Chilca Formation, Poblete Norte section, Central Precordillera of
San Juan, Argentina: faunal replacement and paleoenvironmental implications
1 Consejo Nacional de Investigaciones Científicas y Técnicas (CONICET), Universidad Nacional de San Juan, Ignacio de la Roza 590 (O), 5400, Rivadavia, San Juan, Argentina.
felopez@unsj-cuim.edu.ar
2 Cátedra de Paleontología, Departamento de Geología, Facultad de Ciencias Exactas, Físicas y Naturales, Universidad Nacional de San Juan, Ignacio de la Roza 590 (O), 5400, Rivadavia, San Juan, Argentina.
3 Instituto de Geología Dr. Emiliano Aparicio (INGEO), Facultad de Ciencias Exactas, Físicas y Naturales, Universidad Nacional de San Juan, Ignacio de la Roza 590 (O), 5400, Rivadavia, San Juan, Argentina.
cintiakaufmann@gmail.com
* Corresponding author: felopez@unsj-cuim.edu.ar
New data and a biostratigraphic review on Silurian graptolites of the La Chilca Formation are presented. Silurian retiolitids and monoserial graptolites are described for the first time in the lower layers of the Salto Macho Member at the Poblete Norte section, exposed in the Central Precordillera, San Juan Province, western Argentina. This member (late Hirnantian-early Wenlock) begins with a pebble paraconglomerate covered by a sedimentary succession of dark grey shales and greenish-yellowish siltstones. Two graptolite assemblages were collected therein. The first association includes Pseudoplegmatograptus reticulatus, Stimulograptus sedgwickii, Talacastograptus leanzai, Metaclimacograptus asejradi, Coronograptus sp., and biserial and monoserial indeterminate graptolites. The second contains Retiolites geinitzianus, Monograptus priodon, Stimulograptus sp., Pristiograptus sp., and unknown monoserial colonies. The late Aeronian Stimulograptus sedgwickii Zone is recorded due to the presence of the index taxon in the middle levels of the Salto Macho Member. The second graptolite fauna has been related to the early Sheinwoodian Cyrtograptus murchisoni Zone, based on the presence of palynomorph assemblages from the La Chilca Formation, previously studied in another sections. The biotic changes of the graptolite faunas, sedimentary variations, and prevalent paleoenvironmental conditions observed in the lower beds of the Salto Macho Member, could indicate the first evidence of the Sedgwickii Event in Precordillera, which is recognized globally and involves comparable features.
Keywords: Retiolitids, Graptolites, Silurian, Sedgwickii Event, Precordillera, Argentina.
1. Introduction
The Precordillera Geological Province, from western Argentina, is a fold-thrust belt characterized by extensive Paleozoic carbonate and siliciclastic marine successions. It extends meridionally along the south of La Rioja, San Juan, and north of Mendoza provinces.
Silurian units from Precordillera have been studied in their stratigraphy, sedimentology, and paleontological content at Cerro del Fuerte, Loma de Los Piojos, La Chilca Hill, Ancha Creek, and Los Baños de Talacasto Creek sections (Cuerda, 1965; Baldis et al., 1984; Cuerda et al., 1988; Benedetto et al., 1992; Rubinstein, 1992; among others).
La Chilca Formation is an Upper Ordovician-Lower Silurian unit mainly composed of shales and sandstones. Two members can be recognized in the La Chilca Formation (Baldis et al., 1984): Salto Macho Member (late Hirnantian to early Wenlock) and Cuarcitas Azules Member (early to middle Wenlock). The basal portion of the Salto Macho Member generally consists of a pebble conglomerate with black chert clasts, covered by a dark grey shale and greenish siltstone succession. The upper part of this member grades upwards into green yellowish fine-grained sandstones of the overlying Cuarcitas Azules Member (Baldis et al., 1984).
The sedimentary record of the La Chilca Formation at the Poblete Norte section (Talacasto area) has been studied in its stratigraphic and paleoenvironmental aspects by León et al. (2016) and Asurmendi et al. (2017, 2018). These studies described reworked glaci-marine deposits in high stand levels and tidal influence for the initial metres of the Salto Macho Member.
The presence of graptolites in the La Chilca Formation has been reported by several authors (Cuerda et al., 1982, 1988; Peralta, 1985; Rickards et al., 1996; Lenz et al., 2003a, b; among others) at different sections of the Central Precordillera. The graptolite fauna recovered at the Los Baños de Talacasto section by Cuerda et al. (1988), allowed them to establish a biostratigraphic scheme for the Salto Macho Member. Three biozones were proposed embracing the first metres of the unit, starting with the late Hirnantian Metabolograptus persculptus Zone, followed by the early Rhuddanian probable Parakidograptus acuminatus Zone, and concluding with the possible Atavograptus atavus Zone.
In the Poblete Norte section, the graptolite assemblages studied by Lopez et al. (2018, 2020), belong to the M. persculptus and possibly the A. atavus zones, in association with brachiopods and scolecodonts. Recently, Gómez et al. (2021) mentioned the presence of Hirnantian palynomorphs in the first levels of the Salto Macho Member at this section.
1.1. The Sedgwickii Event worldwide
During the late Aeronian sedgwickii (or Sedgwickii) Event (Štorch and Frýda, 2012), the graptolite diversity decreases markedly. Some species were extinct and other ones were gradually replaced. These faunal changes coincide with differences in lithology and sedimentation, positive excursion in the δ13C values, and fluctuations of total organic carbon (TOC). This event has been recorded in the North Hemisphere (Loydell, 2007; Melchin and Holmden, 2006; Štorch and Frýda, 2012), located temporarily in the middle part of the homonymous biozone. The graptolite extinction is coincident with a δ13C positive excursion and a lower eustatic sea level interval derived from glaciation in South America (Gondwana) (Loydell, 2007); although, its influence on the South American stratigraphy and graptolite fauna is unknown so far.
1.2. Background on graptolites and retiolitids
The monoserial Stimulograptus sedgwicki is mentioned in Silurian successions worldwide (Argentina, Toro, 1995; North America, Churkin and Carter, 1996; Spain, Álvarez, 2014; China, Maletz et al., 2021; Malaysia, Saparin and Ismail, 2022; among others) and its presence allows to record the late Aeronian homonymous biozone. According to Loydell (2012), this biostratigraphic unit succeeds the Lituigraptus convolutus Zone, and is succeeded by the S. halli, Rastrites linnaei, Spirograptus guerichi, or the S. guerichi-S. turriculatus zones.
In Precordillera, Rubinstein and Brussa (1999) record unmentioned graptolites from the upper Stimulograptus sedgwickii-lower Spirograptus turriculatus zones (Upper Aeronian-Lower Telychian) in the Talacasto area; and Albanesi et al. (2006) identified a few colonies of Stimulograptus? sp. from the La Chilca Formation at the Ancha Creek section, Talacasto area.
Retiolitids (Retiolitidae Lapworth, 1873) are frequent constituents of the Silurian graptolite faunas in this geological province. They are characterized by having a tubarium with poor development of fuselli and are composed mainly of cortical bandages (Maletz et al., 2017; Kozlowska et al., 2019). The colonies have lists forming a mesh-like framework, which gives it a distinctive morphology among diplograptids, known as ancora, and developed outside the thecal walls.
Peralta (1985) mentioned for the first time the presence of retiolitids in the La Chilca Formation (at the Talacasto section). The author identified Retiolites sp. and assigned an early Llandoverian age due to the presence of climacograptids in the assemblage.
Lenz et al. (2003a) described Pseudopleg-matograptus obesus reticulatus, later classified as P. reticulatus (Lenz et al., 2003b), together with Metaclimacograptus cf. M. asejradi. This association was collected at the Los Baños de Talacasto and Salto Macho sections, in the Talacasto area. The mentioned beds have been assigned to an early Telychian age through the presence of this graptolite association.
The present contribution deals with the graptolite biostratigraphy of the Salto Macho Member, La Chilca Formation, at Poblete Norte section. An actualized graptolite biostratigraphy scheme is proposed and specimens belonging to the Family Retiolitidae are identified and described herein. The paleontological and paleoenvironmental knowledge of the study area is enhanced, which, associated with the graptolite content, indicates possible evidence of the Sedgwickii Event in Precordillera. The new and precise data obtained by sampling the succession and the re-evaluation of data previously published by the authors, allow to develop an updated biostratigraphic scheme that enables a local, regional and global correlation with equivalent units.
1.3. Geology of the Poblete Norte section
The Poblete Norte section is located approximately 77 km north of San Juan city, at the western flank of the Talacasto Range, eastern boundary of the Central Precordillera (Fig. 1).
|
Fig. 1. Geologic map of the Talacasto area, Central Precordillera, Argentina. The red star indicates the Poblete Norte section; 1. Los Baños de Talacasto Creek. 2. Ancha Creek. 3. Salto Macho Creek.
|
La Chilca Formation exposed at the Poblete Norte section, paraconformably overlies the San Juan Formation (Floian-Darriwilian) and is covered by the Los Espejos Formation (Wenlockian-Lochkovian). Graptolites analysed in the present study come from the Salto Macho Member of the La Chilca Formation. In the Poblete Norte section, this unit consists of a basal paraconglomerate covered by dark grey shales, greenish and yellowish shales, siltstones, and fine-grained sandstones. At the upper part of the Salto Macho Member, yellowish siltstones with brownish-greenish concretions are found. Above these levels, overlies the Cuarcitas Azules Member.
The local stratigraphy is completed by the Talacasto Formation (Lower Devonian), the Punta Negra Formation (Lower to Upper Devonian), and Cenozoic undifferentiated deposits (Fig. 1).
2. Studied material
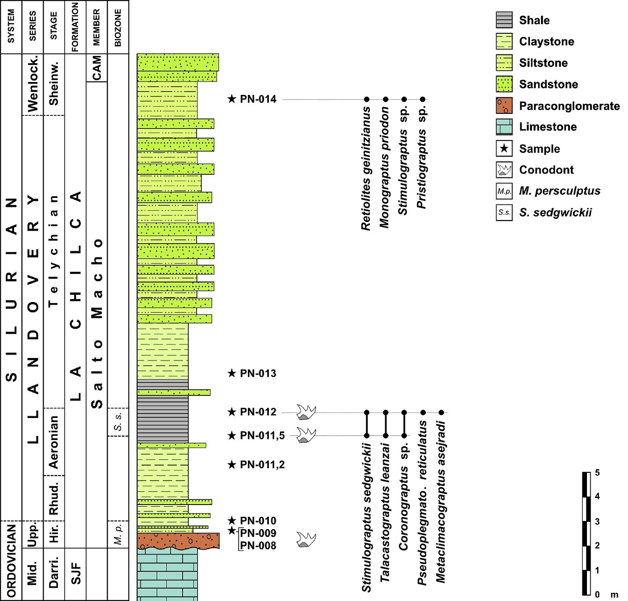
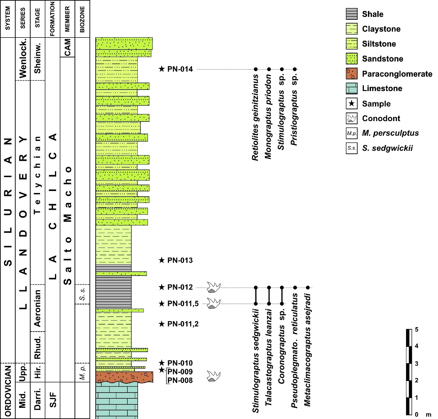
The studied material comes from the Salto Macho Member, La Chilca Formation, at the Poblete Norte section. The graptolites were collected from samples PN-011.5, PN-012 and PN-014 (Fig. 2). Several conodont elements were found at PN-008/009, PN-011.5, and PN-012. The graptolite assemblages include nine graptolite and retiolitid taxa (Figs. 3 and 4), and unknown biserial and monoserial colonies. The tubaria were observed on bedding planes together with conodont elements (Fig. 5A-C), scolecodonts (Fig. 5D), spicules (Fig. 5E), and quitinozoans (Fig. 5F). The studied specimens are housed in the Instituto de Geología Dr. Emiliano Aparicio, Facultad de Ciencias Exactas, Físicas y Naturales, Universidad Nacional de San Juan, under the repository codes INGEO-PI-1835/1908-1919/1921-1934.
|
Fig. 2. Stratigraphic column of the La Chilca Formation at the Poblete Norte section. The samples position and fossils are included. SJF: San Juan Formation. CAM: Cuarcitas Azules Member.
|
2.1. Graptolite biostratigraphic remarks
Graptolite faunas from the late Aeronian sedgwicki biozone are recognized globally and the presence of the index species is widely known (Northwestern Argentina, Toro, 1995; North America, Churkin and Carter, 1996; Spain, Álvarez, 2014; China, Maletz et al., 2021; Malaysia, Saparin and Ismail, 2022; among others).
In the Argentine Precordillera, the species has not been mentioned yet. Albanesi et al. (2006) described a graptolite assemblage from the La Chilca Formation at the Ancha section, Talacasto area. These authors enumerate some colony fragments of Pristiograptus aff. P. nudus, Monograptus cf. M. priodon, and Stimulograptus? sp. The latest means the only mention of the genus for Precordillera.
As already mentioned by several authors, the presence of retiolitid graptolites in Silurian successions indicates at least an Aeronian (middle Llandoverian) age (Kozlowska-Dawidziuk, 2002; 2004; Bates et al., 2005; Melchin et al., 2011), The earliest retiolitid known is Pseudoretiolites from the early Aeronian, however this group of graptolites strongly diversified in the middle Telychian, late Llandovery (Melchin, 1999).
Globally, the genus Pseudoplegmatograptus has been described from the late Aeronian Stimulograptus sedgwickii Zone, to the late Telychian Cyrtograptus lapworthi or C. insectus Zone (Lenz and Melchin, 1987; Štorch, 1994; Loydell et al., 2003; Kozlowska-Dawidziuk, 2004; Bates et al., 2005; Melchin et al., 2017; Loydell, 2020).
Furthermore, the genus Retiolites has a biostratigraphic range that spans from the early Telychian Spirograptus turriculatus-Streptograptus crispus zones (Kozlowska-Dawidziuk, 2004; Bates et al., 2005; Melchin et al., 2017) to the early Sheinwoodian (Wenlockian) Cyrtograptus murchisoni Zone (Štorch, 1994; Zalasiewicz and Williams, 1999; Loydell et al., 2003). However, Kozlowska-Dawidziuk (2004) and Bates et al. (2005) extend its range to the early Homerian Cyrtograptus lundgreni Zone. On the other hand, Piras et al. (2012) record the genus Retiolites from the early Telychian Spirograptus guerichi Zone to the early Sheinwoodian (Wenlock) Cyrtograptus centrifugus-C. murchisoni zones from the Carnic Alps (Italy).
The presence of Retiolites sp. in Precordillera was documented by Peralta (1985) at the Talacasto section, together with climacograptid graptolites, indicating for this association an early Llandoverian age. Later, Lenz et al. (2003a, b) described P. reticulatus with specimens of Metaclimacograptus cf. M. asejradi, in the La Chilca Formation at the Ancha Creek section, suggesting an early to middle Telychian age, equivalent to the Spirograptus turriculatus-Streptograptus crispus zones.
In the present contribution, two associations of graptolite faunas have been identified. The first one, found in the levels PN-011.5/012, is composed of Pseudoplegmatograptus reticulatus (Boucek and Münch) (Fig. 3A-B), Stimulograptus sedgwickii (Portlock, 1843) (Fig. 3E-H), Talacastograptus leanzai Cuerda et al., 1988(Fig. 3I), Metaclimacograptus asejradi Legrand, 1993 (Fig. 3C-D), Coronograptus sp. (Fig. 3J), and indeterminate biserial and monoserial graptolites. The presence of the index fossil allows to record the Stimulograptus sedgwickii Zone (late Aeronian). The second graptolite assemblage, collected from the level PN-014, contains Retiolites geinitzianus (Barrande, 1850) (Fig. 4I), Monograptus priodon (Bronn, 1835) (Fig. 4A-H), Stimulograptus sp. (Fig. 4J-M), Pristiograptus sp. (Fig. 4N), and several indeterminate monoserial colonies. This association could indicate the Lower Sheinwoodian (Wenlock), based on the presence of a palynomorph assemblage at equivalent uppermost beds of the Salto Macho Member at the Jáchal River, Las Chacritas River, La Chilca, and Ancha Creek sections (García-Muro and Rubinstein, 2015), and related to the early Sheinwoodian Cyrtograptus murchisoni Zone of Avalonia, Baltica, and Laurentia (Fig. 6).
|
Fig. 6. Biostratigraphic chart of the Llandovery and Lower Wenlock, showing graptolite biozones correlation. Modified from Loydell (2012). Data of the Poblete Norte Creek from this study.
|
3. Results
3.1. Local and regional graptolite correlation
Previous to the present contribution, two mentions have been made of the genus Stimulograptus and other graptolites related to the Stimulograptus sedgwickii Zone in the Precordillera of San Juan Province. The first one corresponds to the correlation based on palynomorphs and graptolites from the La Chilca and Los Espejos formations, in a contribution carried out by Rubinstein and Brussa (1999). These authors recorded the upper Stimulograptus sedgwickii-lower Spirograptus turriculatus zones (upper Aeronian-lower Telychian) in agreement with the palynomorph assemblage number 2, but with no record of the index graptolite. In addition, Albanesi et al. (2006) describe a few colonies of Stimulograptus? sp.from the La Chilca Formation at the Ancha section, Talacasto area.
Similar studies from other sections of South America were developed. Toro (1995) describes specimens of S. sedgwickii in the Lipeón Formation, associated with Clinoclimacograptus retroversus and Paraclimacograptus innonatus, in middle-late Llandovery strata, Eastern Cordillera from Northwestern Argentina. Furthermore, S. sedgwickii-Spirograptus turriculatus zones were recorded in the Vargas Peña Formation from Paraguay by Uriz et al. (2008), who mentioned the presence of Stimulograptus aff. S. sedgwickii, Monograptus aff. M. priodon, and ?Demirastrites sp.
In agreement with the biostratigraphic chart proposed by Loydell (2012), the presence of the S. sedgwickii Zone allows to correlate the studied strata from the La Chilca Formation, with sections from Avalonia, Baltica, Peri-Gondwana, Laurentia, and NE of Africa (Fig. 6).
3.2. Paleoenvironmental remarks
The study of Silurian graptolite faunas reveals several degrees of faunal provincialism during this period. Certain low latitude graptolite species were identified in the Llandovery succession from Cape Phillips Formation, Canada (Melchin, 1987), and strong endemism was noted at the Rhuddanian from North Africa deposits (Legrand, 2003). A pronounced provincialism is recorded at mid-Sheinwoodian (Wenlock) in response to some parameters (e.g., low and high latitude) (Lenz et al., 2012), whereas at mid-Homerian the assemblages were widely spread (eurythermal taxa). The distribution patterns of Silurian graptolite assemblages indicate faunal differentiation along paleolatitudinal belts in correspondence with paleolatitude and sea surface temperature (SST) (Goldman et al., 2013; Loydell et al., 2018).
The graptolite assemblages from La Chilca Formation at the Poblete Norte section include some taxa that are characteristic of Precordillera Geological Province, such as Talacastograptus leanzai and Lagarograptus praeacinaces (Lopez et al., 2020). T. leanzai is also recorded in Silurian beds from Bolivia (Lipeón Formation, Rickards et al., 2002).
However, other taxa are extensively distri-buted in many paleogeographic regions, like Metaclimacograptus asejradi (Paraguay, Tortello et al., 2012; Spain, Gutiérrez-Marco and Štorch, 1998; Álvarez, 2014) and Stimulograptus sedgwickii (Toro, 1995; Churkin and Carter, 1996; Álvarez, 2014; Maletz et al., 2021; Saparin and Ismail, 2022).
In addition, the presence of Pseudoplegmatograptus reticulatus is mentioned in Canada, by Lenz (1979; 1982), and in the United Kingdom by Hutt (1974) and Rickards (1976). In Precordillera, Lenz et al. (2003a, b) identified this species in the La Chilca Formation, Salto Macho, and Ancha sections. On the other hand, Retiolites geinitzianus specimens have been mentioned in Denmark (Bjerreskov, 1975), Turkey (Sachanski et al., 2010), China (Wang and Zhang, 2010), Spain (Álvarez, 2014), and Czech Republic (Hopfensperger et al., 2021), among other countries.
Based on the presence of endemic graptolite taxa (T. leanzai, L. praeacinaces), pandemic taxa (S. sedgwickii, R. geinitzianus, among others), and the paleoenviromental reconstruction of the La Chilca Formation proposed by Asurmendi et al. (2018), the siliciclastic ramp facies of this unit might have been deposited in an intermediate palaeolatitudinal setting (around 40º S), according to the paleogeographic reconstruction of Cocks and Torsvik (2002). This location of Precordillera at Llandovery-Wenlock times might have enabled a moderated faunal exchange, allowing partial graptolite endemism, and the colonization of the Precordillera basin only by cosmopolitan taxa.
3.3. Sedgwickii Event: possible evidence in Precordillera
The middle part of the S. sedgwickii biozone records the Sedgwickii Event (Melchin et al., 1998) which shows the peak of the late Aeronian graptolite extinction with minimum diversity of the faunas. The stressing conditions prevailing during this event were identified worldwide, and affected the pelagic organisms, resulting in taxonomic changes in graptolite faunas, which were impoverished and showed the dominance of some species assemblages (Melchin et al., 1998; Štork and Frýda, 2012; among others). Lower sea-level conditions and positive δ13C excursion were mentioned in concordance with this event by Loydell (2007). In agreement, Štorch and Frýda (2012) identified sedimentary changes during the late Aeronian Prague Synform, evidenced by black shale deposits with high TOC (Total Organic Carbon) values, and lower graptolitic richness related to this event.
However, the sea level-Sedgwickii Event relation has no global consensus. In Baltica, Loydell (2007) describes the Sedgwickii Event as associated with a pronounced marine regression, generating erosion and a lack of deposits in some sections of the continent. On the other hand, Uriz et al. (2008) mentioned a marine transgression that covered contemporary several areas of South America (e.g., Venezuela, Perú, Bolivia, Paraguay, Argentina), coincident with a graptolite fauna from Eastern Cordillera (Northwestern Argentina), assigned by Toro (1995) to the S. sedgwickii Zone.
At the Poblete Norte section, the yellowish siltstones (level PN-011.2), which contain a graptolite fauna dominated by Normalograptus and Talacastograptus, are covered by black shales with high content of organic matter (levels PN-011.5 and PN-012), where abundant graptolites with low taxonomic diversitywere identified (e.g., S. sedgwickii, T. leanzai, P. reticulatus) and indicate the S. sedgwickii Zone. These beds have been linked by Astini and Maretto (1996) with the highest relative sea level in the Silurian of the Precordillera basin.
In Poblete Norte, between the yellowish siltstones (level PN-011.2) and the black shale beds (level PN-011.5/012), lithological and taxonomic changes are recognized, which might indicate the evidence of the Sedgwickii Event in Precordillera. This would be associated with the presence of the eponymous graptolite species and also with a high sea level stage (in agreement with Uriz et al., op. cit.).
3.4. Comments on some graptolite species
A brief paleontological description of some graptolites recovered from Salto Macho Member, La Chilca Formation at the Poblete Norte section, is presented herein. These species are indicative of certain paleoambiental conditions and represent precise biostratigraphic data.
Stimulograptus sedgwickii (Portlock, 1843)
Figure 3E-H
The specimens from the La Chilca Formation are in great numbers, although complete mature specimens are absent. Generally, the colonies are in relief, filled by coloured clay or pyrite, or flat as a carbon film. The analysed material possesses a straight tubaria with slightly dorsally curved proximal end. The longest colony is 33 mm in length. The width increases from 0.49 mm at Th2 and 0.52 mm at Th3, to the maximum of 1.8 mm without spines observed in distal fragments. Thecae have an extroverted shape proximally, and a triangular shape distally, and their apertural region formed a hook. Some apertures showed spines of 0.3 mm in length, slightly proximally curved. The sicula is 1.4 mm long and its apex reaches to the top of Th1. 2TRD at the proximal portion of the tubaria is 1.86 mm. Distally, 2TRD attains 2.2 mm. Thecal spacing counts 9 to 10 in 10 mm, and the thecal overlap is ½. This measures agrees with those given by Toro (1995), Chunkin and Carter (1996), Štorch and Massa (2006), and Maletz et al. (2021) for Stimulograptus sedgwickii.
Specimens of S. sedgwickii allow to record the homonymous zone. The assemblage completes with Pseudoplegmatograptus reticulatus, Metaclimacograptus asejradi, Talacastograptus leanzai, Coronograptus sp., and indeterminate biserial and monoserial colonies. Conodont elements of Dapsilodus obliquicostatus (Branson and Mehl, 1933) (Fig. 5A-C)were found on bedding planes at these levels.
Pseudoplegmatograptus reticulatus
(Boucek and Münch, 1944)
Figure 3A-B
The collection from the La Chilca Formation (Poblete Norte section) has fragmentary material corresponding to this species, preserved as a carbonaceous film (Fig. 3A-C). The maximum length measured is 6.42 mm. The width of the tubaria increases rapidly from 1.32 mm proximally, 2.96 mm in the middle portion, and reaches 3.67 mm distally (in specimen INGEO-PI-1913). Thecae are orthograptid in profile (see Fig. 3C). Spines are mainly straight, ventrally projected from thecal lips, and 0.72-0.85 mm long. Some bifurcations appear to join with those below to form a thin lacinia. Thecal spacing varies from 12 to 15 thecae in 10 mm. 2TRD value is 1.4-1.47 mm with a maximum of 1.66 mm in distal fragments. Sicula is not observed in the collected material. The material studied is assigned to P. reticulatus due to their similar dimensions, thecae morphology, presence of thecal spines, and thecal concentration (Lenz, 1982; Lenz et al., 2003a, b).
Specimens of P. reticulatus were found in the S. sedgwickii Zone, together with Stimulograptus sedgwickii, Metaclimacograptus asejradi, Talacastograptus leanzai, Coronograptus sp., and indeterminate biserial and monoserial colonies.
Retiolites geinitzianus (Barrande, 1850)
Figure 4I
Many specimens of R. geinitzianus were collected from the La Chilca Formation, which are fragmentary and poorly preserved. The tubaria are straight and the longest fragment measured is 12.83 mm long, with 3.79 mm width (INGEO-PI-1915). Thecae are parallel-sided straight tubes. They are inclined 50-55º at the middle part and 55-60º, distally. The thecal count is 11 in 10 mm. 2TRD value is 1.67 mm. This species presents a typical meshwork of lists developed externally. The material from Poblete Norte Creek agrees with the description of R. geinitzianus by Bjerreskov (1975), Lenz (1982), Sachanski et al. (2010), and Hopfensperger et al. (2021). The assemblage with R. geinitzianus also contains Monograptus priodon, Stimulograptus sp., Pristiograptus sp., and indeterminate monograptids.
4. Discussion
The biostratigraphic range of two graptolite species is discussed here. While the record of Talacastograpus leanzai reaches the Atavograptus atavus biozone on Rhuddanian beds at the Los Baños de Talacasto section (as reported by Cuerda et al., 1988), in the present study its presence is verified in the younger S. sedgwickii Zone, at the Poblete Norte section. Conforming to Lenz et al. (2003a, b), Pseudoplegmatograptus reticulatus had been identified within Spirograptus turriculatus-Streptograptus crispus zones (early Telychian), whereas the interval of P. reticulatus spans to the S. sedgwickii zone (late Aeronian) at Poblete Norte, reaching older ages in the La Chilca Formation.
In a recent contribution of Lopez et al. (2020), a graptolite assemblage composed by Atavograptus atavus, Normalograptus? acceptus and Monograptus sp. were identified at the Poblete Norte section, recording the A. atavus Zone (level PN-013) and indicating a middle to late Rhuddanian age (Lower Llandovery). Additional sampling and later studies on graptolites recovered from the levels PN-011.5 and PN-012 allow to increase the knowledge and a biostratigraphic review from La Chilca Formation is made in this study. S. sedgwickii, associated with P. reticulatus, M. asejradi, and Coronograptus sp. were identified from these levels, allowing to record the S. sedgwickii Zone (late Aeronian). This assemblage, located 1.8 m below the PN-013 (A. atavus Zone of Lopez et al., 2020) indicates the latest Aeronian, and the start of the Telychian in the following levels. In this way, level PN-013 might possess an early Telychian age, the A. atavus Zone would not be located in the latest beds, and a more accurate position might be below the level PN-011 at least. Further fieldwork and a larger graptolite collection might give light on this proposal and adjustment.
5. Conclusions
According to new data on Silurian graptolite assemblages, a review of their biostratigraphy is proposed for the La Chilca Formation at the Poblete Norte section, Central Precordillera.
As it has been demonstrated in the present study, the biostratigraphic range of Talacastograptus leanzai spans to late Aeronian levels; in addition, the retiolitid Pseudoplegmatograptus reticulatus was also found in late Aeronian strata, given the oldest age for this species in Precordillera.
Two retiolitid species, Pseudoplegmatograptus reticulatus and Retiolites geinitzianus, are described for the first time in the same section in Precordillera.
The occurrence of Stimulograptus sedgwickii, associated with P. reticulatus, Metaclimacograptus asejradi, T. leanzai, and Coronograptus sp., allows to record the late Aeronian S. sedgwickii Zone. These levels can be correlated with equivalent beds at the Ancha and Cerro del Fuerte sections in Precordillera; with the Lipeón and Vargas Peña formations in South America; and with comparable deposits from Avalonia, Baltica, Peri-Gondwana, Laurentia, and NE of Africa sections.
The presence of R. geinitzianus with specimens of Monograptus priodon, Stimulograptus sp, and Pristiograptus sp., would indicate an early Sheinwoodian age for the bearing strata in the La Chilca Formation, which could be related to the Cyrtograptus murchisoni Zone of Avalonia, Baltica, and Peri-Gondwana biostratigraphic schemes.
Evidences of the Sedgwickii Event might be recognized in Precordillera for the first time, supported by a faunal replacement and paleoenvironmental changes that occurred during the deposition of the Salto Macho Member, La Chilca Formation, and validating the global character of this event.
Acknowledgment
The authors are grateful for the financial support by Consejo Nacional de Investigaciones Científicas y Técnicas (CONICET, Argentina), which made this research possible; and Instituto de Geología Dr. E. Aparicio (INGEO), Facultad de Ciencias Exactas, Físicas y Naturales from Universidad Nacional de San Juan, Argentina, where this study has been carried out. To Dr. Tortello and an anonymous referee for their suggestions and comments on the original text. Also, special thanks to Lic. O. Conde and the student G. Guerra for their help in the field work.
References
Albanesi, G.L.; Ortega, G.; Hünicken, M.A. 2006. Bioestratigrafía de conodontes y graptolitos silúricos en la sierra de Talacasto, Precordillera de San Juan, Argentina. Ameghiniana 43 (1): 93-112.
Álvarez, S.L. 2014. Bioestratigrafía del Silúrico de la Zona Centroibérica meridional (España). Tesis Doctoral (Unpublished), Universidad Complutense de Madrid, Facultad de Ciencias Geológicas, Departamento de Paleontología: 534 p. Madrid.
Astini, R.A.; Maretto, H.M. 1996. Análisis estratigráfico del Silúrico de la Precordillera Central de San Juan y consideraciones sobre la evolución de la cuenca. In Congreso Geológico Argentino, No. 13, Actas 1: 351-368. Buenos Aires.
Asurmendi, E.; Sánchez, M.L.; Toro, E.; Heredia, S. 2017. Formación La Chilca (Ordovícico Superior-Wenlockiano): Depósitos de planicies de marea en la quebrada Poblete Norte, Precordillera Central, San Juan. In Congreso Geológico Argentino, No. 20, Simposio 11: 2-7. San Miguel de Tucumán.
Asurmendi, E.; Sánchez, M.L.; Heredia, S. 2018. Stratigraphy and facies analysis of the La Chilca Formation, Central Precordillera: Insights on the postglacial Ordovician-Silurian boundary and Early Silurian deposits from Argentina. Geological Journal 55 (1): 54-76. doi: https://doi.org/10.1002/gj.3390
Baldis, B.; Peralta, S.H.; Uliarte, E.R. 1984. Geología de la quebrada Ancha y sus alrededores en el área de Talacasto, Precordillera sanjuanina. In Congreso Geológico de Argentina, No. 9, Actas 4: 233-245. Bariloche.
Barrande, J. 1850. Graptolites de Boheme, VI. Published by the author: 74 p. Prague.
Bates, D.E.B.; Kozłowska, A.; Lenz, A.C. 2005. Silurian retiolitid graptolites: Morphology and evolution. Acta Palaeontologica Polonica 50: 705-720.
Benedetto, J.L.; Racheboeuf, P.R.; Herrera, Z.; Brussa, E.D.; Toro, B.A. 1992. Brachiopodes et biostratigraphie de la formation de Los Espejos, Siluro-Devonien de la Precordillere (NW Argentine). Geobios 25 (5): 599-637.
Bjerreskov, M. 1975. Llandoverian and Wenlockian graptolites from Bornholm. Fossils and Strata 8: 1-93.
Bouček, B.; Münch, A. 1944. Die Retioliten des mitteleuropäischen Llandovery und unteren Wenlock. Mitteilungen der tschechischen Akademie der Wissenschaft 43: 1-54.
Branson, E.B.; Mehl, M.G. 1933. Conodonts from the Bainbridge (Silurian) of Missouri. University of Missouri Studies 8: 39-53.
Bronn, H.B. 1835. Lethaea geognostica. E. Schweit-zerbart’sche: 185 p. Stuttgart.
Churkin, M.; Carter, C. 1996. Stratigraphy, structure, and graptolites of an Ordovician and Silurian sequence in the Terra Cotta Mountains, Alaska Range, Alaska. U.S. Geological Survey, Professional Paper 1555: 93 p. Washington.
Cocks, L.R.M.; Torsvik, T.H. 2002. Earth geography from 500 to 400 million years ago: a faunal and palaeomagnetic review. Journal of the Geological Society 159 (6): 631-644. doi: https://doi.org/ 10.1144/0016-764901-118
Cuerda, A.J. 1965. Monograptus leintwardinensis var. incipiens Wood en el Silúrico de la Precordillera. Ameghiniana 4 (5): 171-177.
Cuerda, A.J.; Furque, G; Uliarte, E. 1982. Graptolitos de la base del Silúrico de Talacasto, Precordillera de San Juan. Ameghiniana 19 (3-4): 239-252.
Cuerda, A.J.; Rickards, R.B.; Cingolani, C. 1988. A new Ordovician-Silurian boundary section in San Juan Province, Argentina, and its definite graptolite fauna. Journal of the Geological Society 145: 745-757. London.
García-Muro, V.J.; Rubinstein, C.V. 2015. New biostratigraphic proposal for the Lower Palaeozoic Tucunuco Group (San Juan Precordillera, Argentina) based on marine and terrestrial palynomorphs. Ameghiniana 52 (2): 265-285.
Goldman, D.; Maletz, J.; Melchin, M.J.; Junxuan, F. 2013. Chapter 26: Graptolite palaeobiogeography. Geological Society of London, Memoirs 38 (1): 415-428.
Gómez, J.; Di Pasquo, M.; Peralta, S. 2021. Late Ordovician palynomorphs from the basal strata of the La Chilca Formation, Central Precordillera, Argentina. In Anual Meeting: Ordovician of the World (Abstracts): p. 35. Lille.
Gutiérrez-Marco, J.C.; Štorch, P. 1998. Graptolite biostratigraphy of the lower Silurian (Llandovery) shelf deposits of the Western Iberian Cordillera, Spain. Geological Magazine 135 (1): 71-92.
Hopfensperger, B.; Maletz, J.; Lukender, P.; Heinz, P.; Ottner, F. 2021. Early graptolite research: Eduard Suess and the Bilimek collection. Bulletin of Geosciences 96 (3): 279-293.
Hutt, J.E. 1974. The Llandovery graptolites of the English Lake District. Part 1. Monograph of the Palaeontographical Society of London 128 (540): 1-56.
Kozłowska-Dawidziuk, A. 2002. Agastograptus, a synonym of Plectograptus (Retiolitidae, Graptolithina). Acta Palaeontologica Polonica 47 (3): 459-467.
Kozłowska-Dawidziuk, A. 2004. Evolution of retiolitid graptolites-a synopsis. Acta Palaeontologica Polonica 49 (4): 505-518.
Kozlowska, A.; Bates, D.; Zalasiewicz, J.; Radzevicius, S. 2019. Evolutionary significance of the retiolitine Gothograptus (Graptolithina) with four new species from the Silurian of the East European Platform (Baltica), Poland and Lithuania. Zootaxa 4568 (3): 435-469.
Lapworth, C. 1873. On an improved classification of the Rhabdopora: Geological Magazine 10: 500-504, 555-560.
Legrand, P. 1993. A propos d’ un Niveau à Neodiplograptus dans le Silurien inférieur à l’est de Ouallene, Asejrad (Sahara Algérien). Implications Stratigraphiques et Paléogéographiques 409 (424): 118.
Legrand, P. 2003. Silurian stratigraphy and paleogeography of the northern African margin of Gondwana. New York State Museum, Bulletin 493: 59-104.
Lenz, A.C. 1979. Llandoverian graptolite zonation in the northern Canadian Cordillera. Acta Palaeontologica Polonica 24 (1): 137-153.
Lenz, A.C. 1982, Llandoverian graptolites of the northern Canadian Cordillera: Petalograptus, Cephalograptus, Rhaphidograptus, Dimorphograptus, Retiolitidae, and Monograptidae. Royal Ontario Museum Life Sciences Contribution , Royal Ontario Museum 130: 164 p. Ontario.
Lenz, A.C.; Melchin, M.J. 1987. Silurian retiolitids from the Cape Phillips Formation, Arctic Islands, Canada. Bulletin of the Geological Society of Denmark 35: 161-170.
Lenz, A.C.; Cuerda, A.J.; Peralta, S.H. 2003a. A retiolitid graptolite fauna from the Talacasto area, central Precordillera of San Juan, Argentina, and its age significance. Journal of Paleontology 77 (6): 1198-1202.
Lenz, A.C.; Cuerda, A.J.; Peralta, S.H. 2003b. Graptolites from the upper Llandovery of the Talacasto area, Central Precordillera, San Juan, Argentina. Journal of Paleontology 77 (6): 1198-1202.
Lenz, A.C.; Senior, S.; Kozłowska, A.; Melchin, M.J. 2012. Graptolites from the mid Wenlock (Silurian), middle and upper Sheinwoodian, Arctic Canada. Palaeontographica Canadiana 32: 1-93.
León, L.I.; Pereyra, M.E.; Kaufmann, C.; Astorga, A.; García, G.; Campos, M.; de Arriba, J.; Gil Crescentino, V.; Amat, P. 2016. Características estratigráficas e icnológicas del Grupo Tucunuco en la quebrada Poblete Norte, área de Talacasto, Precordillera Central. In Jornada de Geología de Precordillera, No. 3, Acta Geológica Lilloana 28: 106-112.
Lopez, F.E.; León, L.I.; Kaufmann, C.; Contreras, V.H. 2018. Contenido paleontológico de los niveles basales de la Formación La Chica en la quebrada Poblete Norte, Talacasto (Precordillera Central), San Juan. In Reunión de Comunicaciones de la Asociación Paleontológica Argentina (Abstracts): p. 61. Puerto Madryn.
Lopez, F.E.; Kaufmann, C.; León, L.I.; Contreras, V.H.; Conde, O.; Campos, M. 2020. Graptofaunas del Miembro Salto Macho, Formación La Chilca (Ordovícico Superior-Silúrico Inferior), en la quebrada Poblete Norte, Precordillera Central de San Juan, Argentina. Serie de Correlación Geológica 36 (1): 5-26.
Loydell, D.K. 2007. Early Silurian positive δ13C excursions and their relationship to glaciations, sea-level changes and extinction events. Geological Journal 42 (5): 531-546.
Loydell, D.K. 2012. Graptolite biozone correlation charts. Geological Magazine 149 (1): 124-132.
Loydell, D.K. 2020. Middle Telychian (Llandovery, Silurian) graptolites and biostratigraphy of the Howgill Fells, England, based upon the collections of D.W.R. Wilson housed in the Lapworth Museum of Geology, University of Birmingham. Proceedings of the Yorkshire Geological Society 63: 33-42. doi: https://doi.org/10.1144/pygs2019-014
Loydell, D.K.; Männik, P.; Nestor, V. 2003. Integrated biostratigraphy of the lower Silurian of the Aizpute-41 core, Latvia. Geological Magazine 140: 205-229.
Loydell, D.K.; Udchachon, M.; Burrett, C. 2018. Llandovery (lower Silurian) graptolites from the Sepon Mine, Truong Son Terrane, central Laos and their palaeogeographical significance. Journal of Asian Earth Sciences 170: 360-374.
Maletz, J.; Bates, D.; Kozlowska, A.; Lenz, A. 2017. The retiolitid graptolites. In Graptolite Paleobiology (Maletz, J.; editor). John Wiley and Sons: 207-220. London.
Maletz, J.; Wang, C.; Kai, W.; Wang, X. 2021. Upper Ordovician (Hirnantian) to Lower Silurian (Telychian, Llandovery) graptolite biostratigraphy of the Tielugou section, Shennongjia anticline, Hubei Province, China. Paläontologische Zeitschrift 95 (3): 453-481.
Melchin, M.J. 1987. Upper Ordovician graptolites from the Cape Phillips Formation, Canadian Arctic Islands. Bulletin of the Geological Society of Denmark 35 (3-4): 191-202.
Melchin, M.J. 1999. Origin of the Retiolitidae: insights from a new graptolite genus from the early Silurian of Arctic Canada. Lethaia 32: 261-269.
Melchin, M.J.; Holmden, C. 2006. Carbon isotope chemostratigraphy in Arctic Canada: sea-level forcing of carbonate platform weathering and implications for Hirnantian global correlation. Palaeogeography, Palaeoclimatology, Palaeoecology 234 (2-4): 186-200.
Melchin, M.J.; Koren’, T.; Štorch, P. 1998. Global diversity and survivorship patterns of Silurian graptoloids. In Silurian Cycles. Linkages of Dynamic Stratigraphy with Atmospheric, Oceanic, and Tectonic Cycles (Landing, E; Johnson, M.E.; editors). James Hall Volume: New York State Museum Bulletin 491; 165-182.
Melchin, M.J.; Mitchell, C.E.; Naczk-Cameron, A.; Fan, J.X.; Loxton, J. 2011. Phylogeny and adaptive radiation of the Neograptina (Graptoloida) during the Hirnantian extinction and Silurian recovery. Proceedings of the Yorkshire Geological Society 58: 1-30.
Melchin, M.J.; Lenz, A.C.; Kozlowska, A. 2017. Retiolitine graptolites from the Aeronian and lower Telychian (Llandovery, Silurian) of Arctic Canada. Journal of Paleontology 91 (1): 116-145.
Peralta, S.H. 1985. Graptolitos del Llandoveriano Inferior en el Paleozoico Inferior clástico del pie oriental de la sierra del Villicum, Precordillera Oriental del San Juan. Asociación Geológica Argentina, Primeras Jornadas Sobre Geología de Precordillera (1): 134-138.
Piras, S.; Simonetto, L.; Corradini, C. 2012. Retiolites angustidens Elles and Wood, 1908 (Graptholitina) from the Silurian of Mt. Cocco (Carnic Alps, Italy). Gortania 34: 5-12.
Portlock, J.E. 1843. Report on the Geology of the County of Londonderry, and parts of Tyrone and Fermanagh. Dublin: 748 p. London.
Rickards, R.B. 1976. The sequence of Silurian graptolite zones in the British Isles. Geological Journal 11 (2): 153-188.
Rickards, R.B.; Brussa, E.D.; Toro, B.A.; Ortega, G. 1996. Ordovician and Silurian graptolite assemblages from cerro del Fuerte, San Juan Province, Argentina. Geological Journal 31: 101-122.
Rickards, R.B.; Ortega, G.; Basset, M.; Boso, M.A.; Monaldi, R. 2002. Talacastograptus, an unusual biserial graptolite, and other Silurian forms from Argentina and Bolivia. Ameghiniana 39 (3): 343-350.
Rubinstein, C.V. 1992. Esporas del Silúrico Superior (Formación Los Espejos) de la Precordillera sanjuanina, Argentina. In El Paleozoico Inferior en Latinoamérica y la génesis del Gondwana (Aceñolaza, F.; Esteban, S.; editors). Serie de Correlación Geológica 9: 93-106.
Rubinstein, C.V.; Brussa, E. 1999. A palynomorph and graptolite biostratigraphy of the Central Precordillera Silurian Basin, Argentina. Bollettino della Societá Paleontologica Italiana 38 (2-3): 257-266.
Sachanski, V.; Göncüoglu, C.; Gedik, I. 2010. Late Telychian (early Silurian) graptolitic shales and the maximum Silurian highstand in the NW Anatolian Palaeozoic terranes. Palaeogeography, Palaeoclimatology, Palaeoecology 291: 419-428.
Saparin, M.A.; Ismail, M.S. 2022. Review on the Graptolites from the Lituigraptus convolutes and Stimulograptus sedgwickii biozones of Pulau Langgun, Langkawi, Malaysia. IOP Conference on Earth Resources: Earth and Environmental Science (ICER, 2020): 21 p. doi: https://doi.org/10.1088/1755-1315/1003/1/012010
Štorch, P. 1994. Graptolite biostratigraphy of the Lower Silurian (Llandovery and Wenlock) of Bohemia. Geological Journal 29: 137-165.
Štorch, P.; Massa, D. 2006. Middle Llandovery (Aeronian) graptolites of the western Murzuq Basin and Al Qarqaf Arch region, South-West Libya. Palaeontology 49 (1): 83-112.
Štorch, P.; Frýda, J. 2012. The late Aeronian graptolite sedgwickii Event, associated positive carbon isotope excursion and facies changes in the Prague Synform (Barrandian area, Bohemia). Geological Magazine 149 (6): 1089-1106.
Toro, B. 1995. Primer hallazgo de graptolitos del Silúrico (Llandoveriano) en la Cordillera Oriental, provincia de Jujuy, Argentina. Ameghiniana 32 (4): 375-384.
Tortello, M.F.; Uriz, N.J.; Alfaro, M.B.; Cingolani, C.A.; Bidone, A.R.; Inchausti, J.C.G. 2012. Trilobites and graptolites from the Vargas Peña Formation (early Silurian), Paraná Basin, eastern Paraguay. Revue de Paléobiologie 10: 279-298. Genève.
Uriz, N.J.; Alfaro, M.B.; Inchausti, J.G. 2008. Silurian (Llandovery) monograptids from the Vargas Peña Formation (Paraná Basin, Eastern Paraguay). Geologica Acta: an international earth science journal 6 (2): 181-190.
Wang, Y.; Zhang, Y. 2010. Llandovery sporomorphs and graptolites from the Manbo formation, the Mojiang County, Yunnan, China. Proceedings of the Royal Society B, Biological Sciences 277: 267-275. doi: https://doi.org/10.1098/rspb.2009.0214
Zalasiewicz, J.; Williams, M. 1999. Graptolite biozonation of the Wenlock Series (Silurian) of the Builth Wells district, central Wales. Geological Magazine 136 (3): 263-283.

